
防爆认证实际上是目前大部分电气产品都必须通过检测并获得认证证书的必要检测,这不仅是对产品质量的一种保障宣传,也可以让客户在使用时更加放心,国家对于防爆认证也有一套严格的标准,下面是Betway体育app最新版本更新内容带来防爆等级划分标准的解读。
防爆的概念
爆 炸的发生需要一定的前提
1、存在爆 炸性物质(可燃物)
2、是在一定的空间内形成爆 炸性混合物,其浓度在该气体的爆 炸极限范围内;(充足氧气)
3、是有点火源,其能量必须大于爆 炸性混合物的zui小点火能量(达到着火点)
只有当这三者在一定区域同时存在的时候才有可能发生爆 炸,这就是所谓的爆 炸三角形原理。而我们要做的就是要控制这三个条件中的一个或多个。而爆 炸环境中的氧气和爆 炸性物质是客观存在的,所以我们要控制的是在爆 炸性危险环境中工作的物体(及引爆源),这一操作就称为防爆。
防爆的意义
易爆物质 : 很多生产场所都会产生某些可燃性物质。煤矿井下约有三分之二的场存在爆 炸性物质;化学工业中,约有 80% 以上的生产车间区域存在爆 炸性物质。氧气 : 空气中的氧气是无处不在的。点燃源 : 在生产过程中大量使用电气仪表,各种磨擦的电火花 , 机械磨损火花、静电火花、高温等不可避免,尤其当仪表、电气发生故障时。
客观上很多工业现场满足爆 炸条件。当爆 炸性物质与氧气的混合浓度处于爆 炸极限范围内时,若存在爆 炸源,将会发生爆 炸。因此采取防爆就显得很必要了。
防爆等级说明
ia 等级:在正常工作、一个故障和二个故障时均不能点燃爆 炸性气体混合物的电气设备。
正常工作时,安 全系数为 2.0 ;
一个故障时,安 全系数为 1.5 ;
二个故障时,安 全系数为 1.0 。
注:有火花的触点须加隔爆外壳、气密外壳或加倍提高安 全系数。
ib 等级:在正常工作和一个故障时不能点燃爆 炸性气体混合物的电气设备。
正常工作时,安 全系数为 2.0 ;
一个故障时,安 全系数为 1.5 。正常工作时,有火花的触点须加隔爆外壳或气密外壳保护,并且有故障自显示的措施,一个故障时安 全系数为 1.0 。
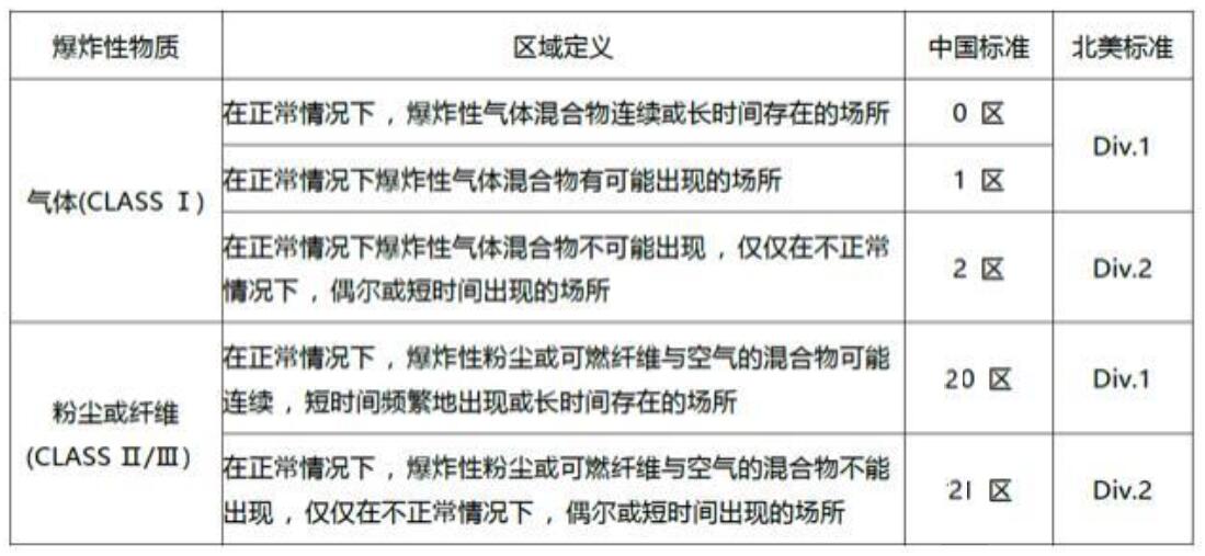
危险场所危险性划分
防爆方法对危险场所的适用性
爆 炸性危险气体分类
根据可能引爆的zui小火花能量,我国和欧洲及世界上大部分国家和地区将爆 炸性气体分为四个危险等级 , 如下表 : 
美国和加拿大首先将散布在空气中的爆 炸性物体分成三个 CLASS( 类别 ):CLASS Ⅰ气体和蒸气 ; CLASS Ⅱ 尘埃 ; CLASS Ⅲ纤维 . 然后再将气体和尘埃分成 Group( 组 ) :
气体温度组别划分
防爆标志
Ex iaⅡC T4 的含义 : 
安 全栅安 全参数定义
服务热线:18924609560(微信同号)
粤公网安备44030002007506号 粤ICP备18004888号
